Posts

Showing posts with the label java

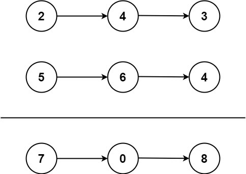
Coding Problem 2: Add Two Numbers using linked list [LeetCode - Problem Solving]

Image
You are given two   non-empty   linked lists representing two non-negative integers. The digits are stored in   reverse order , and each of their nodes contains a single digit. Add the two numbers and return the sum as a linked list. You may assume the two numbers do not contain any leading zero, except the number 0 itself.   Example 1: Input: l1 = [2,4,3], l2 = [5,6,4] Output: [7,0,8] Explanation: 342 + 465 = 807. Example 2: Input: l1 = [0], l2 = [0] Output: [0] Example 3: Input: l1 = [9,9,9,9,9,9,9], l2 = [9,9,9,9] Output: [8,9,9,9,0,0,0,1]   Constraints: The number of nodes in each linked list is in the range  [1, 100] . 0 <= Node.val <= 9 It is guaranteed that the list represents a number that does not have leading zeros. Solution :   package com.coding.problems.leetcode ; class ListNode { int val ; ListNode next ; ListNode () {} ListNode ( int val) { this . val = val ; } ListNode ( int val , ListNode next) { t...

Coding Problem 1 : Picking Numbers [HackerRank - Problem Solving]

Problem :  Picking Numbers [https://www.hackerrank.com/challenges/picking-numbers/problem] G iven an array of integers, find the longest subarray where the absolute difference between any two elements is less than or equal to   . Example There are two subarrays meeting the criterion:   and  . The maximum length subarray has   elements. Function Description Complete the  pickingNumbers  function in the editor below. pickingNumbers has the following parameter(s): int a[n]:  an array of integers Returns int:  the length of the longest subarray that meets the criterion Input Format The first line contains a single integer  , the size of the array  . The second line contains   space-separated integers, each an  . Constraints The answer will be  . Sample Input 0 6 4 6 5 3 3 1 Sample Output 0 3 Explanation 0 We choose the following multiset of integers from the array:  . Each pair in the multiset has a...